收藏
23 编者按:在《新出口退(免)税规则下,单证备案不合规的法律后果》《新规给“假自营、真代理”带来何种影响?》文中,我们结合新规,对单证备案、“假自营、真代理”相关问题进行了分析与探讨。本文拟对收汇相关规定追本溯源,分析新规的变化及对企业的影响,以供读者参考。
一、收汇规则的历史沿革
(一)确立收汇与退税相挂钩的阶段
1991年前后,我国出口退税政策虽已重启并逐步推进,但由于监管体系不完善,出现诸多漏洞,少数出口企业弄虚作假,骗取出口退税;部分企业违反跟踪结汇和外汇留成政策,在出口结汇中擅自在境外扣还外汇贷款,造成净结汇率下降,影响国家外汇储备安全。同时,出口退税由中央财政单独负担的模式面临压力,需通过强化监管规范退税流程并配合出口退税计划管理。
在此背景下,1991年1月,国家税务局、经贸部、海关总署、财政部、中国人民银行、国家外汇管理局六部门联合下发《关于加强出口产品退税管理的联合通知》,明确要求出口退税实行与出口企业出口创汇任务、上缴中央外汇任务挂钩的办法。同年3月,国家税务局与国家外汇管理局发布《关于出口企业申请出口产品退税提供结汇水单和出口收汇已核销证明等若干问题的通知》(国税发〔1991〕55号,已失效),要求贯彻退税与出口收汇挂钩原则,明确出口企业申请退税提供结汇水单和出口收汇已核销证明的具体要求,标志着出口退税收汇管理规则正式确定。
1992年5月,根据基层反映执行口径不一等问题,两部门发布了《关于改进出口企业申请退税提供“结汇水单”和“出口收汇已核销证明”有关规定的通知》(国税发〔1992〕106号,已失效),规定不附送银行结汇水单的情形。为加强出口产品退税管理,遏制出口骗税行为,两部门决定联合实施出口退税管理电子化工程,并发布了《关于利用出口收汇核销电子数据进行出口退税电子化管理的通知》(国税发〔1993〕7号,已失效),推进收汇核销电子化试点,优化监管方式,实现收汇核销数据与出口退税数据的初步联动。
1994年,确立增值税制度,国家税务总局发布《出口货物退(免)税管理办法》(国税发〔1994〕31号,已失效),将此前的“结汇水单”统一表述为“出口收汇单证”,明确收汇单证作为出口退税必备凭证。
为进一步加强出口退税管理,遏制骗税行为的发生,1995年,国务院发布《国务院关于调低出口退税率加强出口退税管理的通知》(国发明电〔1995〕3号),从国务院层面强化收汇管理,严格实行结汇与退税挂钩,明确出口企业申请退税必须凭已核销的《出口收汇核销单》办理,进一步强化“收汇与退税相挂钩”原则。
(二)取消外汇核销单转向数据化监管的阶段
随着我国涉外经济快速发展,以“一一对应、逐笔审核”为基础的进出口核销管理方式无法适应国际形势变化,为促进贸易便利化,加强货物贸易外汇管理,国家外汇管理局、国家税务总局、海关总署联合推出货物贸易外汇管理改革试点,构建以总量筛选、动态监测、分类监管为特点的新型管理模式,于2011年9月发布《货物贸易外汇管理制度改革试点的公告》(国家外汇管理局公告2011年第2号,已失效),在江苏、山东、湖北等地开展试点,试点地区出口企业申报出口退税时,不再提供纸质出口收汇核销单,外汇局根据企业贸易外汇收支合规性对试点地区实施动态分类管理。同年12月,国家税务总局配套发布《关于货物贸易外汇管理制度改革试点后有关出口退税问题的通知》(国税函〔2011〕643号)。
2012年6月,国家外汇管理局、海关总署、国家税务总局决定,自2012年8月1日起在全国实施货物贸易外汇管理制度改革,发布《关于货物贸易外汇管理制度改革的公告》(国家外汇管理局公告2012年第1号,已失效),正式取消出口收汇核销单,企业办理出口报关时不再提供核销单;外汇管理从“现场逐笔核销”改为“非现场总量核查”,通过监测系统比对货物流与资金流;税务机关依据外汇管理部门的收汇数据、企业分类情况审核退税,标志着出口退税收汇管理正式进入数据化监管阶段。
为明确办理出口退税不再需要收汇核销单的要求,2013年3月,国家税务总局发布《<出口货物劳务增值税和消费税管理办法>有关问题的公告》(国家税务总局公告2013年第12号,已失效),规定国家税务总局2012年24号公告中涉及出口收汇核销单的规定不再执行。同时为准确计算、审核办理出口退(免)税,核实出口业务的真实性,国家税务总局发布《关于出口企业申报出口货物退(免)税提供收汇资料有关问题的公告》(国家税务总局公告2013年第30号,已失效),将收汇期限与申报期限相关联——要求企业申报退(免)税的出口货物,需在退(免)税申报期截止之日(货物报关出口的次年4月30日)内收汇并按照规定提供收汇资料;未在申报期截至之日收汇的,除按照规定不能收汇或不能在申报期截止之日内收汇的出口货物外,适用增值税免税政策。
(三)出口退税便利化与精细化监管的阶段
由于4月30日硬期限与跨境交易实际账期相脱节,导致诸多企业因收汇周期、境外付款延迟等客观原因无法享受出口退税政策,不少出口企业多次反映,该期限与跨境交易实际账期脱节,企业合规成本增大。为此,财政部、国家税务总局根据实践情况,于2020年1月发布《财政部、税务总局关于明确国有农用地出租等增值税政策的公告》(财政部、税务总局公告2020年第2号,部分失效),废止了原来出口业务必须在次年4月30日申报的期限,明确未在规定期限内收汇或者办理不能收汇手续的,在收汇或者办理不能收汇手续后,即可申报办理退税,切实解决纳税人的问题。
受疫情影响,诸多出口企业举步维艰,为纾解企业困难,激发活力潜力,促进进出口平稳发展,积极服务稳外贸大局,国家税务总局于2022年4月发布《国家税务总局关于进一步便利出口退税办理 促进外贸平稳发展有关事项的公告》(国家税务总局公告2022年第9号,部分失效),完善出口退(免)税收汇管理,对企业实行精细化管理,低风险企业申报退税时无需报送收汇资料,仅留存备查,高风险企业仍需按规定报送,提升便利化水平。
二、收汇管理规则的变化及注意要点
收汇核销单、出口退税申报期硬性规定的取消,引发的直接后果就是近年来出现了大量通过非法买卖外汇、虚假收汇等方式骗取出口退税的行为,爆发多起骗税大案。
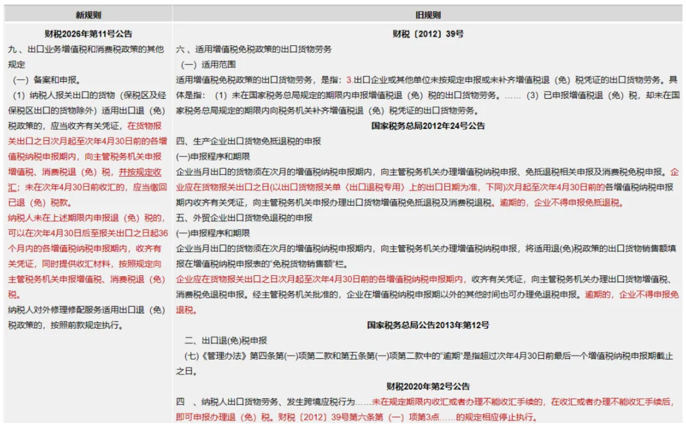
今年初,《增值税法实施条例》正式实施,第四十八条规定,纳税人适用退(免)税、免征增值税的出口业务,应当按照规定期限申报;逾期未申报的,按照视同向境内销售的规定缴纳增值税。而后财政部、国家税务总局发布《关于出口业务增值税和消费税政策》(财政部 税务总局公告2026年第11号)、《国家税务总局关于出口货物服务增值税和消费税退(免)税管理办法的公告》(国家税务总局公告2026年第5号),对申报期限作出具体规定,同时整合财税〔2012〕39号、国家税务总局2012年第24号公告、国家税务总局2022年第9号公告,将收汇管理规则统一纳入新规则并与出口退(免)税申报期相挂钩,强化收汇管理,打击非法买卖外汇骗税行为。具体来说:
(一)将“按照规定收汇”纳入适用增值税退(免)税政策出口货物的条件

旧规则规定“适用增值税退(免)税政策的出口货物是指向海关报关后实际离境并销售给境外单位或个人的货物”,并未对收汇要素作出要求。新规则新增收汇要素作为适用增值税退(免)税政策出口货物的构成要件,换言之,如纳税人未按照规定收汇,其向境外销售的货物不能适用增值税退(免)税政策,已经退税的需要缴回。
(二)明晰不同收汇情形的法律后果

过去,对于“出口无法收汇且不符合视同收汇规定的出口货物”,适用免税规定,以及“申报出口货物收汇材料为虚假或冒用”适用征税规定,被规范在国家税务总局的规范性文件中,与财税〔2012〕39号、国家税务总局2012年24号公告相分离,未能形成统一、完整的制度体系,既不利于出口企业系统学习、准确把握政策要求,出口企业也容易因政策理解偏差引发涉税风险。新规则将不同收汇情形对应的法律后果予以整合梳理,作出整体性、系统化规定,进一步明晰政策边界与责任后果,有助于从制度层面防范和遏制虚假收汇、骗取出口退税等违法违规行为,维护公平有序的外贸税收秩序。
实践中,有出口企业因海外客户收到货物后以产品有瑕疵为由拒绝付汇,为争取损失最小化,遂在香港以其海外客户名义,通过与自身不相关的账户向自己支付货款,从而形成完整的收汇结汇闭环,并申报出口退(免)税。此种情况属于提供虚假收汇材料的出口业务,相应的出口货物适用增值税征税政策。我们建议,针对因出口商品质量等原因无法收汇的,应按照国家税务总局2026年5号公告要求,向税务机关提供进口商的有关函件和进口国商检机构的证明等证明材料,以符合视同收汇的规定,再申报出口退(免)税。此外,根据经营情况,还可考虑购买出口信用保险,以规避因进口商延迟支付或不支付货款带来的风险,杜绝实施提供虚假、伪造收汇材料的行为。
(三)全面缩紧收汇容缺管理要求,与出口退(免)税申报期紧密相连


收汇管理规则与出口退(免)税申报期密切相关。旧规则,先规定了出口企业在货物报关出口之日的次月至次年4月30日前的期间,收齐退税凭证后申报退(免)税,否则,不得申报退(免)税。而后,对申报期限规则又作出优化,允许逾期后补申报,并未对申报期限作出硬性规定。这意味着,纳税人即便未按规定期限收汇,在合同约定收汇日前完成收汇手续的,也可申报办理退(免)税。
而新规则对申报期限作出分层规定,第一层为报关出口之日起至次年4月30日;第二层为次年4月30日后至报关出口之日起36个月内。该分层规定对收汇管理产生重要影响。
以出口货物为例,出口货物应在报关之日的次年4月30日前的各增值税纳税申报期内申报退税,并按规定收汇;未在上述期限内申报退(免)税的,可以在次年4月30日后至报关出口之日起36个月内的各增值税纳税申报期内补充申报,但需同时收齐凭证和提供收汇材料。对于出口合同约定全部收汇最终日期在报关出口之日的次年4月30日后的,应当在合同约定的期限内完成收汇,且不得晚于报关出口之日起36个月,这意味着,如果超过36个月,即便完成收汇,也不再享受退(免)税政策。
需要提醒的是,2025年12月31日前报关出口的货物,仍按原政策执行,不受36个月期限限制,也不适用新的收汇要求。
对此,企业需构建“出口—收汇—退税申报”一体化联动管理机制。针对2026年1月1日及以后开展的出口业务,应于出口次年4月30日前完成收汇并办理退税申报;若逾期补充申报,必须确保足额收汇,并妥善保管银行收汇凭证、结汇水单等佐证资料。在订立出口合同时,应事先明确收汇条款与回款期限;若因买方破产等特殊情形无法收汇,需根据新规则及时归集留存视同收汇证明材料。此外,企业还应建立出口业务管理台账或升级内部管理系统,实时监控收汇与申报进度,防范因超36个月未按规定申报而被视同内销征税。
三、结语
收汇管理规则的变化,始终坚守规范外贸秩序、防范骗税风险、促进外贸发展的目标,从“收汇与退税相挂钩”到数据化监管,再到新规则的精细化升级,结合实践完善了收汇管理监管体系。此次新规则并非简单政策整合,而是针对虚假收汇、非法买卖外汇骗税等问题的精准施策,通过明确收汇作为退税前提、明晰法律后果、与申报期限紧密相关,强化征管刚性,为企业合规划定清晰边界。出口企业唯有强化出口退税合规意识,提升出口业务管理水平,才能在复杂的外贸环境中规避风险、把握机遇,实现高质量发展。
我要补充
0

陕西焦点聚光咨询有限公司 陕ICP备18018918号-2