解读案例分析:不同原因导致的“无租使用”房产税涉税分析


一提到“无租使用”,大家脑海中想的是什么原因导致的呢?小编结合日常咨询工作,做一个简单的列举:


案例一:老板将自己或家人名下的不动产无租使用给自己的公司;


案例二:集团企业将某一企业名下的不动产无租使用给集团内其他企业;


案例三:企业将自有不动产作为员工宿舍或给高管使用;


案例四:发包方将已修建好的商业作为临时用房提供给施工方使用;


案例五:项目代建期间,将已修建好的办公楼作为临时办公场所提供给代建方使用。


案例六:A租用B的土地,合同期限为20年,无租金,A在该土地上建商铺,房屋产权属于B,A负责建设,合同期内无租使用,合同期满后,土地及土地上的建筑物、附着物均无偿归还B。


除此以外,还存在其他类型的无租使用。在无租使用中,既有关于增值税视同销售的风险,也有房产税计税方式、纳税人的争议。本文将根据以上6个案例,分析不同情形下无租使用房产税的主体。


一、无租使用的税收政策

图片


二、分析无租的核心原因


(一)简化处理,资产拉通使用


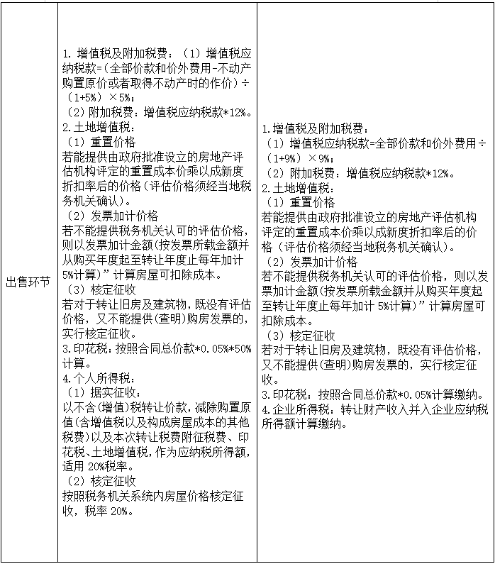
案例一与案例二均属以上原因,区别是个人将自有不动产无租使用增值税不需要视同销售,企业将不动产无租使用增值税需要按照市场租赁价格视同销售。该种情况下,需要按照房产余值缴纳房产税。


作为最常见的无租使用,到底谁是纳税人谁是负税人。在这里,大连税务官方公众号做出了一个非常明确的答复,无租使用其他单位房产,在产权所有人没有缴纳房产税的情况下,应由房产使用者依照房产余值代缴纳房产税。小编也是很认可该答复,那就是无租使用并不灭失产权所有人的纳税义务,只是产权所有人没有缴纳房产税,税务可向房产使用者追征房产税。实务中比较常见的是,出租人既不收取租金,同时也不会负担房产税,由使用者依照房产余值缴纳房产税。


(二)业务需求,无租提供房产


案例三、案例四、案例五均为业务需求导致的无租提供房产。


案例三 员工宿舍或高管宿舍均是为了业务发展而发生的成本,作为员工工作的必备条件或者是额外福利,定性不同也会决定到是否需要与工资合并申报个税。但毫无争议的是该种情况下,均属于企业自用,企业按照房产余值自行申报房产税。


案例四 基建工地临时性房屋房产税特殊规定

财税地字[1986]8号

图片


案例五 该情况比较特殊

大的代建方是派驻团队进驻项目现场,与被代建方共同办公。但是也有大的集团公司,下设房地产公司作为集团开发项目的代建公司,主业就是负责集团开发项目的代建。此种情况下,房产税按照房产余值缴纳是毫无争议的,争议的是到底是谁来缴纳?小编个人观点,该情况下,为了便利承租人开展工作而无租提供的场所,类似临建房屋,从税收政策规定及征管顺序来说,可以先产权所有人再使用人。该业务情况下,产权所有人可以按照房产余值缴纳房产税。若是产权所有人未缴纳,税务机关也可按照财税【2009】128号追征实际使用人缴纳。


(三)无租为虚,实际有“租”


案例六,与其他案例明显不同的是,该无租是虚,双方实质是租赁,区别与其他案例,本案例A是以出租土地使用权为代价换取建筑物。一方发生了出租土地使用权的行为,需要缴纳增值税,一方未来交还建筑物,按照“销售不动产”征收增值税还是按照视同提供建筑服务,也是存在争议的。


可以明确的是,不动产使用期间,通常情况下A作为实际使用人需要按照房产原值缴纳房产税。房产原值是否包含土地价款,实务中又是争议不断,有认定需要按照地价并入房产原值,有认定将租金并入房产原值,也有认定房产原值不包含地价。目前并未有明确规定,需要加强与主管税务机关的沟通。


本文通过6个案例,分析了三种不同大的类型的无租使用,过程中涉及多个税种,实务中存在很多争议,仅就房产税做一个小的探讨,欢迎大家共同探讨。


查看更多>
收藏
发文时间:2023-11-02
作者:石羽茜
来源:中道财税

解读不同贷款模式下利息费用在土地增值税前的扣除


现在房地产企业的贷款融资渠道越来越趋于多样化,不同贷款模式下的利息费用是否可以据实在土地增值税前扣除存在一定争议。今天笔者将着重分析委托贷款、统借统贷模式下的利息费用是否可以据实扣除,希望可以为财务人员带来一些思路。


一、委托贷款


委托贷款从严格意义上看,是指A企业将资金委托给银行或其他金融机构,由银行将资金贷款给B企业的行为。在这个过程中,银行赚取的是手续费,开具的是手续费增值税发票;B企业支付的贷款利息应由A企业收取并开具增值税发票。


那么,B企业支付的利息是否可以在土地增值税前据实扣除呢?根据《国家税务总局关于土地增值税清算有关问题的通知 国税函[2010]220号》规定:

图片

我们可知,利息支出在土地增值税前据实扣除的要点除了可以按照房地产项目计算分摊外,还有两个关键点:一是需要提供金融机构证明;二是利息费用最高不能超过按商业银行同类同期贷款计算的金额。


笔者认为,委托贷款时A企业、B企业及银行签署三方协议,此时借款协议、三方协议以及银行贷款流水均可以作为金融机构证明。只要贷款利率不超过商业银行同类同期的利率,支付给B企业的利息费即可凭借增值税发票、贷款合同、银行流水等在土地增值税前扣除。


值得注意的是,委托贷款利息支出是否属于金融机构贷款事项虽然在某些地区已经得到认可,但部分地区还存在争议,因此建议房地产企业在签订委托贷款合同之前与主管税务机关充分沟通,确定当地扣除口径。


二、集团贷款


实务中,存在以集团为贷款主体向银行贷款,再由集团支付旗下房地产项目公司资金需要。笔者认为可以分为两个角度进行考虑:


(一)集团内设立金融机构


如以集团金融机构为贷款主体向银行贷款,再结合统借统贷相关政策规定,将贷款资金分摊至房地产项目公司,同时与房地产项目公司签订贷款合同,开具利息免税发票。笔者认为此种情况下,符合《国家税务总局关于土地增值税清算有关问题的通知 国税函[2010]220号》第三条规定,具有金融机构证明且利息费用不超过按商业银行同类同期贷款计算的金额,房地产项目公司向集团金融机构支付的利息费用可以在土地增值税前据实扣除。


(二)集团内未设立金融机构


如集团内未设立金融机构,以集团或其他组织为贷款主体向银行贷款,再结合统借统贷相关政策规定,将贷款资金分摊至房地产项目公司,同时与房地产项目公司签订贷款合同,开具利息免税发票。笔者认为此种情况下,并不符合《国家税务总局关于土地增值税清算有关问题的通知 国税函[2010]220号》第三条规定,不具有金融机构证明,房地产项目公司向集团支付的利息费用不可以在土地增值税前据实扣除,需要考虑房地产开发费用在“取得土地使用权所支付的金额”与“房地产开发成本”金额之和的10%以内计算扣除。


综上所述,开发间接费用中利息费用的扣除,重点需要关注三个点:可在房地产项目之间分摊、有金融机构证明、利息费用最高不超过按商业银行同类同期贷款计算的金额。争议点往往在金融机构证明包含哪些,各地税务局有不同的见解,如企业计划采用委托贷款或统借统还的业务模式,建议财务人员在业务开展前期就与主管税务沟通。


查看更多>
收藏
发文时间:2023-11-01
作者:常则宇
来源:中道财税

解读“调表不调账”的财税补救处理——补税调整!


企业账本数据实际上不一定如实反映企业的真实经营情况,但在编制财务报表过程中,往往为了符合企业的实际情况,相应的调整不必可少。那么,在财务圈子里流传的“调表不调账”就是这一类补救处理的原则,今日小编就和大家就补税调整事宜举例说明解释处理办法。


一、“调表而不调账”源起何处?


对于调表不调账的问题,通常会出现在企业所得税汇算清缴的时间节点。


一般是税务部门主动提出具体要求,对财务报表中的项目进行调整,但是并未明确要求在账务中实际进行调整。这并不意味着企业可以随意进行调整,“调表不调账”需要遵循一定的规范和原则。


当中,有三个基本原则是财务需要特别注意的:

1.所有调整项目的必须有理有据,备查资料务必齐全,不得随意进行调整;

2.调整操作必须符合税法规定和相关法规的要求;

3.调整的结果必须符合逻辑,能够向税务部门解释清楚。


二、营业税补缴后现在怎么做账?


企业根据不同的组织形态以及业务范围,直接决定财务核算时适用的准则要求。现行的《企业会计准则》和《小企业会计准则》在会计科目启用上存在明显的差别。


1.适用《企业会计准则》企业会计处理方式


(1)补提税费

借:以前年度损益调整

贷:应交税费-应交增值税-检查调整


(2)结转利润

借:利润分配--未分配利润

贷:以前年度损益调整


(3)当期补税

借:应交税费-应交增值税-检查调整

贷:银行存款


2.适用《小企业会计准则》企业会计处理方式


*《小企业会计准则》不设置“以前年度损益调整”科目


(1)补提税费

借:利润分配--未分配利润

贷:应交税费-应交增值税-检查调整


(2)当期补税

借:应交税费-应交增值税-检查调整

贷:银行存款


【简易调账逻辑】

① 纳税义务发生年度:按照常规账务处理书写业务有关会计分录;

② 在实际调账发生年度:以“利润分配--未分配利润”替换上述分录中“损益类”科目,形成调账分录。


三、营业税补缴后如何补充申报?


通常,财务人员在企业所得税汇算清缴后被告知补税,本意是不想调整已经上报的申报数据。


在此前提下,相当于在本期补充申报营业税时期未申报的收入,补缴税款对应收入与当期增值税应税收入一并申报纳税并无异议。但对于所得税来说,建议企业于第四季度申报时补充申报应税收入,并在所得税汇算清缴时调整该部分收入,确保该年度纳税情况与实际经营情况保持一致。


查看更多>
收藏
发文时间:2023-10-25
作者:林森
来源:建筑财税圈

解读房地产企业房产税、土地使用税适用误区


近期关于房地产企业涉及小税种问题咨询较多,其中又以房产税和土地使用税的问题较为集中。要理清这两个税种的涉税疑问,个人认为先要对房地产企业涉及的不同业态类型及持有不动产的状态进行理解。


这里我们可以借鉴土地增值税中对房地产企业的业态三分类方式,即将房地产企业的业态分类为住宅(普通、非普通)和其他类,而无论是住宅还是其他,对于房地产企业来说通常都是为了建成开发产品。类比制造业生产产品,房地产企业的各种业态也是其生产的产品,在未转为自用或出售之前其实都是“存货”,在资产负债表中我们也可以看出,实际开发成本的各项支出都是在存货中列示。

图片


而当房屋正式建成后,即达到预订可使用状态后,企业可能会做出新的决策,此时不同业态可能面临去留状态的差异,具体如下图所示。

图片


一、房产税


根据财税地字[1986]8号财政部税务总局关于房产税若干具体问题的解释和暂行规定,其中提到“纳税人自建的房屋,从建成之日起次月开始缴纳房产税”,这里我们需要区分,自建并不包含房地产企业以建造开发产品为目的的自建,因此也可以理解为房地产企业的存货虽然属于房产但是在实质状态未转变为出租前是无需缴纳房产税的。


这一观点在国税发〔2003〕89号 关于房产税城镇土地使用税有关政策规定的通知 第一条中也予以了明确,即房地产开发企业开发的商品房在出售前是一种产品(存货),因此在售出前,不征收房产税。但是如果是我们上图中所涉及的其他情况,即已经不在是存货状态,而是企业转为自用,如部分用于售楼中心,办公,物业办公等则应该由存货转为固定资产,此时需要按照房产原值缴纳房产税,同样,如果是转为出租状态,则需要按照租金缴纳房产税。


图片


除以上情况外,其实较容易产生争议的是房地产企业项目建设过程中搭建的临时设施的房产税问题。


笔者认为临时设施只要满租房产税关于房产的界定即应该从价计征房产税。但关于房地产企业在存货核算但是实际为样板间的房产究竟是否缴纳房产税,各地税务局答复口径不一,关键是对于是否实际投入“使用”存在较大的争议,笔者个人理解样板间其实还是以存货的形式存在,类似于制造业向客户展示的样品,既可以理解为其具备了展示用途(发生使用),当然也可以理解为其实未实际有人入住(未发生房屋的入住使用用途),所以究竟是否缴纳房产税建议咨询当地税务机关,进一步确认征管口径。又如房地产企业移交物业属全体业主所有的房产,其中营业用的地下人防设施可以暂免征收房产税(财税地字〔1986〕8号 第十一条),物业用房(居民住宅区内业主共有的经营性房产)分情况缴纳房产税。财税〔2006〕186号第一条)


二、土地使用税


土地使用纳税义务发生是以土地的占用为基础,因此无论是哪一种业态形式,只要企业实际占用土地且符合征收条件,就应该缴纳土地使用税。但是凡事也有例外比如财税〔2013〕101号 财政部 国家税务总局关于棚户区改造有关税收政策的通知第一条对于符合规定的棚户区改造安置房建设用地,可以免征土地使用税。


但又有的朋友提出,如果项目中含有为后续无偿移交给政府而配建的学校、幼儿园等,是否该建筑物所占土地可以不缴纳土地使用税呢?


根据财税〔2004〕39号 财政部 国家税务总局关于教育税收政策的通知 第二条的规定“对国家拨付事业经费和企业办的各类学校、托儿所、幼儿园自用的房产、土地,免征房产税、城镇土地使用税;”,那么如何界定这一政策的生效时间实务中也存在着争议。部分认为用地规划确认该区域土地用途为“学校、幼儿园用地”时可以开始享受,而部分又认为因为用地性质的差异(建设非教育用地),因此只有在建成实际移交后才能享受,因此建设期还是应该正常缴纳土地使用税。


以上两种观点都各有道理,但是鉴于没有进一步的政策可以参考,建议企业还是以所属地税务征管口径为依据。


按照房地产企业项目的建设周期房产税、土地使用的缴纳安排,具体如下图所示。


图片


这两个税种虽然看似简单但是实务问题较多,本篇只是对具有代表性的问题进行浅析,欢迎大家后台留言分享企业遇到的相关问题及处理经验。


查看更多>
收藏
发文时间:2023-10-25
作者:汤茹亦
来源:中道财税

解读房地产企业售后回购的财税处理!


售后回购,作为一种财务和税务领域的复杂交易,一直以来都引发了众多财税从业者的疑虑和疑问。而且这种交易方式牵涉到众多法规、税收政策,让人摸不着头脑。为了更好地理解和解决这一问题,今天小编站在房地产企业的视角阐述售后回购的财税处理,希望对读者有所帮助。


一、售后回购的定义

根据官方解释,售后回购是指销售方在销售商品的同时,与购货方签订合同,并按照合同条款,将售出的商品重新购买的一种交易方式。

【举例说明】A房企将自行发开的房屋卖给B企业的同时,与B企业约定若干年或者到达某一时点后,以某一价格重新买回来的一种情形。

二、售后回购的会计处理

根据新收入准则,结合上述例子,将售后回购区分为两种形式进行处理:

一种是房企必须回购或者是房企具有是否回购的权利,这个时候说明客户从实质上并没有获得商品的控制权,如果回购价格大于或者等于原来的售价的,实质性上是一种融资,作为融资交易处理,如果回购价格小于原来售价的,作为租赁处理。

另一种是房企需要根据客户的要求来确定是否回购商品,如果客户要求房企购买房企就得购买。此时,房企需要在合同开始日就需要评估客户是否会要求自己回购,如果说存在重大经济动因的,需要作为融资交易或者租赁交易,也就是折回第一种账务处理中去;如果要求回购的可能性较小的,就需要作为销售退回处理了。

注:重大经济动因是需要考虑重多因素的,在这里假设其他因素都没有变化,房企给客户销售了一套房屋,销售价格为500万,两方约定5年后客户有权要求房企以700万元的价格回购该房产,但是房企根据市场情况进行预估后发现,5年后该房产的市场价值要远远低于700万,此时大概率客户会要求房企按照700万元回购该房产,此时就说明存在重大经济动因。

三、售后回购的税务处理

根据国税函2008年875号文件的规定:


图片


【举例说明】A房地产公司2021年1月出售了1套商铺给B公司,售价为500万元,双方约定三年后,房地产公司必须以600万元的价格回购该商铺,并且在此期间双方不办理产权转移。

首先,从定义上考虑,房企必须回购且回购价格大于原售价,这种情况应该作为融资交易。

其次,从企业所得税的角度考虑并结合875号文,企业销售商品同时满足收入确认条件的,应确认为收入的实现。仅从主要风险和报酬是否转移给客户就可以看出,A房企与B企业并未完成房屋产权转移手续,A房企对于该商铺还持有控制权,所以A房企收取的500万元不能确定为收入,而应当确认一项负债,会计处理上做到“其他应付款”中,到期后的回购价与原售价之间的差额部分视同为融资业务下的财务费用。

最后,针对客户而言,虽然没有办理产权登记未享有所有权,但是拥有了3年的使用权,从业务形式上分析实质是属于租赁。客户支付的500万元实质上支付了3年的租金。

因此,实质上该业务属于A房企以房屋向B企业融资,而后B公司又实施租赁业务后支付房企500万元,三年后,房企不但要支付融资的本金还要支付融资的利息,共计600万元。

值得注意的是,如果房企在出售时已经将商铺的产权转移给了B企业,双方就符合销售、购进的售后回购业务了,在出售商铺时,房企应该确认收入、缴纳相应的税费,三年后回购时再做购进固定资产处理,但是对于房产的一出一进业务,涉及大量的税费,需要企业根据自身的情况全方面衡量是否属于有利决策。


查看更多>
收藏
发文时间:2023-10-23
作者:常则宇
来源:中道财税

解读家企风险隔离【五】|拒不执行判决裁定,罚款、拘留、拒执罪?该怎么选?


导语


案件进入执行阶段,作为被执行人,大多依旧抱有不管、不理、抵触等情绪,甚至还会做出妨害执行的逃避、对抗等行为,而相关协助执行义务人、担保人同样可能出现逃避、对抗执行的行为。“执行难”不是空话,但是作为被执行人、协助执行义务人、担保人,在逃避或者对抗执行时,也应该对该类行为将引起的严重后果有所认识。本文将从拒不执行判决裁定的相关案例、法律规定等方面了解和认识该类行为的法律风险。

案例1】拒绝执行罚款

徐某因生意周转需要,向马某借款8万元,逾期后,马某多次催要,徐某共偿还3.9万元利息,剩余本息拒不偿还。马某提起诉讼,判决生效后徐某仍不履行。执行中,执行干警给徐某送达执行通知书时,其拒不配合,无奈只有留置送达。执行干警多次要求徐某履行义务,其一拖再拖,当执行法官欲对其人身采取强制措施时,其迫于压力主动履行了7万元后,请求法官进行调解。法官通过背对背调解,马某同意只执行本金8万元和预付的案件受理费,剩余利息予以放弃。法官要求徐某两天内将应付款项主动转入指定账户,但徐某逾期后故意躲避不予履行,经执行法官调查被执行人徐某不仅有银行存款,且还在经营店铺,鉴于被执行人徐某有能力履行而恶意拒不履行义务的行为,决定对徐某处1万元的罚款,徐某接到罚款决定书时非常后悔,及时将剩余款项和罚款如数缴纳。

案例2】拒绝协助执行罚款

个体户宗某,租用甲公司铺面经营药店,甲公司被法院列为被执行人,没有履行生效法律文书,法院依法查封了甲公司的工厂和铺面。在执行过程中,法院干警及时向宗某说明了查封情况,到了交租金的期限,要求宗某将租金交到法院。宗某却说:“我只认老板,我的租金只能交给老板……”执行干警向宗某解释法律规定,希望他协助法院的执行工作。可宗某始终拒绝。

执行法官耐心向宗某阐明法律关系,并告知他拒不协助法院执行的后果。执行干警给宗某指定交款时间,宗某仍觉事不关己,拒绝将租金交到法院。法院认为,宗某的行为已违反国家相关法律规定,属于拒不协助人民法院执行的违法行为,执行法官立即对宗某采取拘传手段。在拘传过程中,宗某才意识到拒不协助执行的严重后果,主动将应交纳的租金及时交到法院。鉴于宗某认错态度良好,并积极履行协助义务,法院依法决定从轻处罚,对宗某经营的药店处以1000元罚款

案例3】拒绝执行拘留

王某欠付李某鸡棚租赁合同租金,李某诉至法院,在法院主持下,双方达成调解协议,王某自愿于调解书生效后7日内给付拖欠李某的租金,但调解书生效后,王某并未按期履行给付义务。

执行中,王某不配合,执行法官多次电话联系,不是关机就是不接电话,去其住址,也不见踪影。在一日得到王某的行踪后,执行法官与法警第一时间赶往现场,将王某扣留,在谈话时王某态度蛮横,称自己没钱还款,但执行法官已做过调查,王某经营一家装修公司属于有能力履行判决而拒不履行,法院遂作出拘留决定书,决定对王某拘留15日交由公安机关执行。在拘留期间,王某承认错误并自动履行案件款。
 
案例4】拒绝执行以拒执罪判处罚金

梁某成立的蔬菜种植公司,欠付工人32万余元工资,多次催收无果,工人张某等诉至法院,经调解,双方达成一致协议。到期后,梁某及公司拒绝履行生效判决。执行中,执行干警依法向梁某及公司送达执行通知书、报告财产令等法律文书,多次传唤梁某,但梁某以各种理由推诿躲避,不到庭接受询问,拒不报告财产情况,对法院采取的强制执行措施毫无畏惧。法院依法对梁某罚款5000元,其仍拒不履行,并逃匿至广东生活

工人张某等向法院提起刑事自诉,要求追究梁某及公司刑事责任。法院立案后经审查认为,梁某及公司的行为已涉嫌构成拒不执行判决、裁定罪,报公安机关列为网上追逃对象,梁某于2023年4月26日在广东省连州市被抓获归案。逮捕后,梁某家属向法院账户汇入32余万元。

法院经审理认为,被告蔬菜种植有限公司、被告人梁某对人民法院判决、裁定有能力执行而拒不执行,拒绝报告财产状况,经采取罚款强制措施后仍拒不执行,其行为构成拒不执行判决、裁定罪,应依法予以惩处。被告人梁某到案后如实供述自己的罪行,被告单位及被告人系坦白,依法可以从轻处罚;被告单位、被告人均自愿认罪认罚,依法可以从宽处罚,被告单位、被告人在一审判决宣告前履行了全部执行义务,可酌情从宽处罚。据此,法院以拒执罪判处被告单位蔬菜公司罚金人民币3000元,被告人梁某罚金人民币2000元。

案例5】拒绝执行以拒执罪判处有期徒刑

2015年,王某因金融借款合同纠纷被某银行诉至法院,法院依法判决王某还本付息,如果王某未能在规定期限内履行,某银行则有权以王某抵押房产折价,或者以拍卖、变卖所得价款在限额内优先受偿。判决生效后,王某未履行。

执行中,法院传唤王某到庭,告知其拒不履行及对抗法院执行的法律后果。后,银行向法院申请拍卖涉案房产,法院依法向王某送达拍卖裁定并传唤王某到庭,王某拒不到庭。法院组织凌晨行动,张贴传票传唤王某到庭,王某拒不到庭。后,历经三次凌晨行动、三次司法拘留,王某仍拒不搬出,法院对涉案房屋进行强制断水断电。法院将王某涉嫌拒不执行判决、裁定罪证据材料及移送函移交公安机关。检察院批准逮捕。王某家属代为将涉案房产移交法院进行拍卖。法院开庭审理该案,被告人王某被判处有期徒刑七个月

法律依据

《中华人民共和国民事诉讼法(2021修正)》第一百一十四条,诉讼参与人或者其他人有下列行为之一的,人民法院可以根据情节轻重予以罚款、拘留;构成犯罪的,依法追究刑事责任(六)拒不履行人民法院已经发生法律效力的判决、裁定的。

《中华人民共和国刑法(2020修正)》第三百一十三条 【拒不执行判决、裁定罪】对人民法院的判决、裁定有能力执行而拒不执行,情节严重的,处三年以下有期徒刑、拘役或者罚金情节特别严重的,处三年以上七年以下有期徒刑,并处罚金

单位犯前款罪的,对单位判处罚金并对其直接负责的主管人员和其他直接责任人员,依照前款的规定处罚。

《全国人民代表大会常务委员会关于(中华人民共和国刑法)第三百一十三条的解释》
刑法第三百一十三条规定的“人民法院的判决、裁定”,是指人民法院依法作出的具有执行内容并已发生法律效力的判决、裁定。人民法院为依法执行支付令、生效的调解书、仲裁裁决、公证债权文书等所作的裁定属于该条规定的裁定

下列情形属于刑法第三百一十三条规定的“有能力执行而拒不执行,情节严重”的情形:
(一) 被执行人隐藏、转移、故意毁损财产或者无偿转让财产、以明显不合理的低价转让财产,致使判决、裁定无法执行的;
(二) 担保人或者被执行人隐藏、转移、故意毁损或者转让已向人民法院提供担保的财产,致使判决、裁定无法执行的;
(三) 协助执行义务人接到人民法院协助执行通知书后,拒不协助执行,致使判决、裁定无法执行的;
(四) 被执行人、担保人、协助执行义务人与国家机关工作人员通谋,利用国家机关工作人员的职权妨害执行,致使判决、裁定无法执行的;
(五) 其他有能力执行而拒不执行,情节严重的情形。
国家机关工作人员有上述第四项行为的,以拒不执行判决、裁定罪的共犯追究刑事责任。国家机关工作人员收受贿赂或者滥用职权,有上述第四项行为的,同时又构成刑法第三百八十五条、第三百九十七条规定之罪的,依照处罚较重的规定定罪处罚。

《最高人民法院关于审理拒不执行判决、裁定刑事案件适用法律若干问题的解释(2020修正)》
第二条 负有执行义务的人有能力执行而实施下列行为之一的,应当认定为全国人民代表大会常务委员会关于刑法第三百一十三条的解释中规定的“其他有能力执行而拒不执行,情节严重的情形”
(一)具有拒绝报告或者虚假报告财产情况、违反人民法院限制高消费及有关消费令等拒不执行行为,经采取罚款或者拘留等强制措施后仍拒不执行的;
(二)伪造、毁灭有关被执行人履行能力的重要证据,以暴力、威胁、贿买方法阻止他人作证或者指使、贿买、胁迫他人作伪证,妨碍人民法院查明被执行人财产情况,致使判决、裁定无法执行的;
(三)拒不交付法律文书指定交付的财物、票证或者拒不迁出房屋、退出土地,致使判决、裁定无法执行的;
(四)与他人串通,通过虚假诉讼、虚假仲裁、虚假和解等方式妨害执行,致使判决、裁定无法执行的;
(五)以暴力、威胁方法阻碍执行人员进入执行现场或者聚众哄闹、冲击执行现场,致使执行工作无法进行的;
(六)对执行人员进行侮辱、围攻、扣押、殴打,致使执行工作无法进行的;
(七)毁损、抢夺执行案件材料、执行公务车辆和其他执行器械、执行人员服装以及执行公务证件,致使执行工作无法进行的;
(八)拒不执行法院判决、裁定,致使债权人遭受重大损失的。

第三条 申请执行人有证据证明同时具有下列情形,人民法院认为符合刑事诉讼法第二百一十条第三项规定的,以自诉案件立案审理
(一)负有执行义务的人拒不执行判决、裁定,侵犯了申请执行人的人身、财产权利,应当依法追究刑事责任的;
(二)申请执行人曾经提出控告,而公安机关或者人民检察院对负有执行义务的人不予追究刑事责任的。

第六条 拒不执行判决、裁定的被告人在一审宣告判决前,履行全部或部分执行义务的,可以酌情从宽处罚。

第七条 拒不执行支付赡养费、扶养费、抚育费、抚恤金、医疗费用、劳动报酬等判决、裁定的,可以酌情从重处罚。

风险行为

1、住宅、商铺、厂房等不动产被执行,拍卖后,被执行人或第三人继续占有、使用,拒不迁出。
2、被执行人有隐藏、转移、故意毁损财产等拒不执行行为。
3、被执行的单位和个人以更换企业名称、隐瞒到期收入等方式妨害执行。
4、被执行人在接到人民法院执行通知后,擅自向未经人民法院生效法律文书确认的债权人支付,致使法院裁判确定的债权人遭受重大损失。
5、被执行人未如实报告财产,利用他人银行卡等代为进行生产经营等相关交易。
6、被执行人明知财产已被法院查封,仍非法处置查封财产,致使被处置财产未能拍卖。
7、被执行人与案外人共同恶意串通,通过虚增债务、虚假诉讼、虚假和解的方式妨害执行。

【应对措施】

作为被执行人一方,如果有失信行为,不仅自己会被列入失信被执行人名单,还会被限制高消费等,失信记录也会影响子女上学或者就业。如果有拒绝执行等犯罪行为,更会对自己和家庭成员造成严重影响。因此,在具备履行能力的情况下,应积极履行生效判决,不逃避执行,不触犯法律,避免带来严重后果。

作为申请执行人一方,配合执行法官寻找更多线索,以证明被执行人具有履行能力,如被执行人的经营行为、相关的交易、经营场所、证人证言等,申请执行人也可以在掌握一定证据的情况下,向法院提起刑事自诉。

结语

作为被执行人来讲,司法权威不容挑战,不应该等着法院去评判你是否具备执行能力,面对法律的警钟,要时刻清醒的认识自己的行为,积极自觉履行法定义务,不要在拘留、罚款、拒执罪中做选择。


查看更多>
收藏
发文时间:2023-10-16
作者:王玲玲
来源:建筑财税圈

解读家企风险隔离【六】|家族企业解散子公司,如何避免家族成员承担责任?

【导语】


很多家族企业集团设立众多子公司,并由家族成员担任各个子公司的董事,即便是未来子公司欠债或是需要解散清算,家族企业集团也只是在出资范围内承担责任,无论如何也危及不到家族成员个人身上。

但在公司经营权和所有权相分离的大趋势影响下,国家政策也会发生一些变化,尤其是公司法修订草案确立了有限公司董事为清算义务人的情况下,家族成员的清算责任风险需要进一步关注。

一、子公司成立容易、退出难

公司是由股东出资设立的法人组织,公司对外从事的经营活动,股东仅承担有限责任,但这一制度并不绝对,尤其是对“家”与“企”紧密结合的家族企业而言,很多时候作为股东或董事的家族成员,在公司对外欠债或是解散清算时,往往需要尽到股东、董事的一些法定义务,否则可能需要对外承担赔偿责任。
实践中,发展较为成熟的家族企业,为了解决家族成员的发展、对家业的传承或是家族企业多个业务线的发展问题,倾向于成立众多子公司,这些子公司或是统一由家族企业出资,或者家族成员出资,由家族成员担任董事,经营不同的业务。


事实上,由于我国公司法实行注册资本认缴制,家族企业子公司的设立较为容易,但这些子公司的股东和董事要想退出公司,尤其是通过解散公司退出的话则并没那么容易。

按照我国现行法律规定,凡是公司要解散的,必须要进行清算,相当于要把一家公司注销,就得先把这个公司的相关的债权债务都清理一下,但是这个清理过程并不那么容易,有以下几个重要方面:

程序多:公司出现解散事由后,应当首先由清算义务人及时成立清算组,由清算组通知或公告债权人、编制资产负债表及财产清单、制定、实施清算方案,并报股东会确认,最终形成清算报告,程序较为繁琐。

周期长:鉴于公司解散清算的步骤较多,法律上并没有严格限定整个清算周期多长时间,仅规定了出现解散事由后15日内要成立清算组,并于成立之日起10日内公示清算组信息、60日内通知公告债权人等,通常整个清算周期长达好几个月,甚至超过一年。

影响广:公司设立阶段基本都是创始股东自行商议,家族企业则是由核心决策层进行决定,但在公司解散清算环节,则会涉及到通知债权人的事项、必要的时候要报法院确认的事项,以及需要行政机关审批的事项等,影响范围较广。

二、公司董事或成解散清算的清算义务人

既然清算工作是公司解散必须的环节,那么清算工作如何启动呢?为了敦促公司尽早成立清算组启动清算工作,我国公司法特别规定了“清算义务人”的角色。也就是说,当公司需要解散清算时,清算义务人有义务及时成立清算组。那么到底谁应当成为清算义务人呢?现行法律规定有限责任公司的股东以及股份有限公司的董事和控股股东是清算义务人,即:

《公司法司法解释(二)》第18条第1款
有限责任公司的股东、股份有限公司的董事和控股股东未在法定期限内成立清算组开始清算,导致公司财产贬值、流失、毁损或者灭失,债权人主张其在造成损失范围内对公司债务承担赔偿责任的,人民法院应依法予以支持。

根据上述法律规定,当一家作为有限公司的家族企业需要解散清算时,由这家家族企业的股东(通常为家族企业集团)来成立清算组开展清算工作即可,但国家法律也是会变化的,随着一系列公司法修订草案的颁布,我们已经基本可以确定,未来有限公司的清算义务人将会从股东变为董事,即:

《公司法修订草案三》第232条
公司因本法第二百二十九条第一款第一项、第二项、第四项、第五项规定而解散的,应当清算。董事为公司清算义务人,应当在解散事由出现之日起十五日内组成清算组进行清算。

图片

上述条文除了将清算义务人由股东调整为董事之外,还将“成立”一词调整为“组成”,也即,未来组成清算组的人员,通常意义上也应当为公司董事。虽然正式的公司法修正版尚未公布,但作为小公司董事的家族成员,应当引起重视。

三、董事未履行清算义务需承担赔偿责任

既然未来有可能由董事负有及时成立清算组组织清算的义务,那么有义务就会有未履行义务而应当承担的后果,也就是我们所说的法律责任。按照我国相关法律规定,如果清算义务人没有履行这个义务,可能会产生不同程度的后果,那么法律也将会根据后果的严重性要求清算义务人承担不同的责任:

若清算义务人未能履行清算义务,导致公司财产(比如房产、存货等)贬值、流失、毁损或者灭失,进而导致债权人权益受损,也就是债权人的债权在流失的范围内无法受偿的,这一部分无法受偿的范围就形成了债权人的损失,清算义务人应当承担。

若清算义务人未能履行清算义务,导致公司主要财产、账册、重要文件等灭失,进而导致公司无法清算,最终使得债权人权益受损。此处的“主要财产、账册、重要文件等灭失”,有可能导致公司彻底不能清算,也就意味着债权人的全部债权都有可能得不到清偿,这时候清算义务人则应当和公司承担连带清偿责任。


上述两种担责方式轻重不同,但都源于“未及时成立清算组”这个根源性的违法行为,仅是这个违法行为造成了不同的后果,清算义务人则承担不同程度的赔偿责任。

四、如何避免家族成员承担清算赔偿责任

慎选董事成员:鉴于未来修正版的公司法可能会将董事作为清算义务人,而清算义务人未及时履行清算义务可能会承担赔偿责任,因此建议慎选子公司的董事会成员,由更具备公司经营管理能力的家族成员担任董事。

及时成立清算组:一旦公司出现解散的事由,公司董事则应当快速成立清算组,确保个人免责。

形成体系化的子公司解散方案:对于家族化的企业而言,在内部成立子公司、解散子公司较为频繁,因此建议在公司内部形成一套体系化的子公司解散方案,一旦出现了需要解散子公司的情形,则按照方案开展工作即可。

建立健全公司财务制度:公司财务资料如账册、凭证等是公司解散清算的必备资料,若未来因财务资料灭失等原因导致无法清算的,公司董事也可能面临风险,因此公司也应建立健全财务制度。

结语

家族企业经营的风险管理,不光是关注公司本身的风险,更应当关注如何控制家族成员的风险,尤其是对于家族成员在公司担任董监高的情形。事实上,公司法也对公司董监高提出了更多勤勉尽责的要求,尤其是公司日常运营环节和公司清算环节,如何避免家族成员为公司债务承担责任,也应当成为家族企业管理需要持续关注的话题。


查看更多>
收藏
发文时间:2023-10-18
作者:方明阳
来源:建筑财税圈

解读房地产市场“保底价”包销模式搭建与合同签署要点解析


伴随着房地产市场发展形势的每况愈下,加速“销售去化”几乎是所有开发商的现阶段愿景,特别是商业、车位等一系列开发周期较长的业态,长期滞销的情况加剧资金周转困难,造成资金紧缺的局面。打开销售新赛道是当下开发商需要更新商业布局的关键点,委托第三方代理机构开展专业地销售工作,是能够实现加快销售和资金回笼目标的“不二选择”。


一、销售思路转换的「契机」

2023年4月,住房城乡建设部联合市场监管总局携手发布《关于规范房地产经纪服务的意见》通知文件,当中明确下调房地产中介服务费用,建议实行分档定价,引导交易双方共同承担经纪服务费用。

图片


这一重磅消息的发布,对于房地产中介行业的从业人员来说无疑是“当头棒喝”,意味着佣金大幅度缩水,再加上经纪服务费用分摊,无疑从购买双方以及第三方中介的角度来看,都无法刺激到房地产市场的消费。

但转换一下思路,通过“保底价”包销的方式打开市场,何尝不是一种可行性的方案。专业团队面向不同客户群体打开销售渠道,针对不同消费需求匹配合适的产品,一定程度上可以促进销售节奏。


二、销售模式的「结构搭建」

根据购房者支付价款资金流向的不同,可以分为三种保底价包销方式:

【模式一】购房者与开发商直接交易

图片


【模式二】购房者与销售代理方直接交易
 

图片


【模式三】购房者支付交易价款拆分为:保底价+溢价

图片


三、三个主体的「合同签署模式」

【模式一】购房者与开发商直接交易

1.合同主体:购房者、开发商
合同金额:交易总价(保底价+溢价)
合同类型:商品房买卖合同

2.合同主体:开发商、包销方


图片


【模式二】购房者与销售代理方直接交易

1.合同主体:购房者、包销方
合同金额:交易总价(保底价+溢价)
合同类型:购房代理合同

2.合同主体:购房者、开发商
合同金额:保底价
合同类型:商品房买卖合同

3.合同主体:开发商、包销方
合同金额:保底价
合同类型:
销售代理协议(包销)+ 商品房买卖合同(到期兜底购买剩余开发产品)

【模式三】购房者支付交易价款拆分为:保底价+溢价

1.合同主体:购房者、包销方
合同金额:溢价
合同类型:购房代理合同

2.合同主体:购房者、开发商
合同金额:保底价
合同类型:商品房买卖合同

3.合同主体:开发商、包销方
合同金额:保底价
合同类型:
销售代理协议(包销)+ 商品房买卖合同(到期兜底购买剩余开发产品)


查看更多>
收藏
发文时间:2023-10-18
作者:林森
来源:中道财税

解读城镇土地使用税到底该如何缴纳?


我们知道,城镇土地使用税根据实际使用土地的面积,按税法规定的单位税额交纳。


计算公式为:应纳城镇土地使用税额=应税土地的实际占用面积×适用单位税额。


城镇土地使用税采用定额税率,即采用有幅度的差别税额,按大、中、小城市和县城、建制镇、工矿区,分别规定每平方米土地使用税年应纳税额。其中的适用单位税额根据不同地区划分很好掌握,那么,应税土地的实际占用面积到底怎么计算呢?


案例:

甲公司租用A房地产公司1套商铺,面积为200平方米,通过了解得知,A房地产公司该楼栋规划占地总面积1万平方米,该楼栋建筑总面积3.5万平方米,其中地上建筑总面积3万平方米(计容面积)、地下建筑总面积5000平方米。那么甲公司应税土地的实际占用面积如何计算呢?


算法一:

根据《城镇土地使用税暂行条例》规定,我们得知:

应税土地实际占用面积=项目占地总面积*实际占用建筑面积/项目建筑总面积

那么甲公司应税土地的实际占用面积=10,000*200/35,000=57.14平方米


算法二:

根据容积率计算:

容积率=地上计容建筑面积/项目总占地面积

=30,000/10,000

=3

应税土地实际占用面积=实际占用建筑面积/容积率

=200/3

=66.67平方米


通过上述计算发现:

用算法(二)计算出来的应税土地面积比用算法(一)计算出来的应税土地面积大9.53平方米,如果两种算法都正确的话,那为什么会产生差异呢?


我们不难发现,用容积率方法计算,之所以会产生差异,是因为容积率是按计容面积计算的,而一般地下建筑面积都是不计容的,因此地下建筑面积是不包含在算法二的公式中的;而用算法(一)计算时,我们考虑的是总建筑面积,因为其中的地下建筑面积也是需要交纳土地使用税的,因此两种算法会产生差异,那最终计算城镇土地使用税时,用算法二计算出来的税额一定是大于算法一的(除非地下建筑面积也计入容积率中)


一般地产项目的容积率在规划指标上都有显示,项目总平图是一个可靠的获取途径,如果项目还有别的规划资料也是可以看到的。而我们在计算土地使用税时,不仅涉及地上建筑物,还包括地下建筑物,所以我们认为按照容积率的算法二计算是不准确的,因为他没有考虑地下建筑面积。


当然,在实务中,我们也发现个别税务机关要求企业按照容积率的算法二来进行计算应税土地的实际占用面积,从而计算应缴纳的土地使用税。我们考虑:一方面可能是出于类似于甲租户这样的企业无法获取出租企业A房地产公司太多的这些经济指标信息,从而按这种所谓“简便”的容积率算法进行计算,另一方面,我们也不得不承认税务的征管权及征管口径。当然,如果出现上述争议情况,我们可以根据《城镇土地使用税暂行条例》的规定和税务机关进行有效沟通,避免出现企业多缴税款的损失,相信税务机关也会根据暂行条例的规定,依法征税,维护良好的税法经济秩序。


查看更多>
收藏
发文时间:2023-10-16
作者:陈红
来源:中道财税

解读家企风险隔离【四】|未实缴出资即转让股权,有哪些风险?


导语

公司注册资本认缴制自2014年3月1日起施行,自此,股东认缴出资未实缴是否能够转让股权,以及转让股权存在哪些风险,就成了转让股东和受让股东关心的问题,也是公司法领域引发纠纷较多的问题,本文将结合相关法律规定、司法案例等,梳理认缴出资情形下转让股权可能引发的法律风险以及防范措施。
 
(一)认缴出资期限届满,未实缴即转让股权

1、认缴出资期限届满未实缴即转让股权需对公司债权人承担补充赔偿责任

【案例】(2018)京03民终12807号案件

甲公司作为执行案件的被执行人,未清偿对乙公司的债务,甲公司的工商登记材料等显示,2016年5月11日,股东齐某、高某分别将其对甲公司出资额共计1590万元转让给了贺某,。公司章程约定的出资期限为2016年5月25日,贺某未提交证据证明其已经履行出资义务。现贺某已将全部出资转让给常某,其在出资期限届满后未依法履行出资义务即转让股权,应当承担相应责任(在其对甲公司未出资的1590万元范围内,就甲公司不能清偿乙公司的债务,对乙公司承担补充赔偿责任),故乙公司申请追加贺某为执行案件的被执行人,存在事实和法律依据,法院予以支持。

风险及防范措施

对于上述案例中的贺某,除了对公司债务承担补充赔偿责任外,还面临是否能够向给其转让股权的原股东齐某、高某追偿的风险。对于上述案例中的常某,甲公司的债权人在诉贺某对公司债务承担补充赔偿责任的同时,也有可能要求常某承担连带责任,常某承担责任后,其向贺某追偿,也可能存在风险。因此,对于认缴出资情形下的股权转让,转让双方有必要在股权转让合同中对出资期限未满情形下,后续实缴出资的义务人进行约定,尤其是受让股东,更应该关注该问题。

【法律依据】

《最高人民法院关于民事执行中变更、追加当事人若干问题的规定(2020修正)》第十九条,作为被执行人的公司,财产不足以清偿生效法律文书确定的债务,其股东未依法履行出资义务即转让股权,申请执行人申请变更、追加该原股东或依公司法规定对该出资承担连带责任的发起人为被执行人,在未依法出资的范围内承担责任的,人民法院应予支持。

《最高人民法院关于适用《中华人民共和国公司法》若干问题的规定(三)(2020修正)》第十三条第二款公司债权人请求未履行或者未全面履行出资义务的股东在未出资本息范围内对公司债务不能清偿的部分承担补充赔偿责任的,人民法院应予支持;未履行或者未全面履行出资义务的股东已经承担上述责任,其他债权人提出相同请求的,人民法院不予支持。

《最高人民法院关于适用《中华人民共和国公司法》若干问题的规定(三)(2020修正)》第十八条有限责任公司的股东未履行或者未全面履行出资义务即转让股权,受让人对此知道或者应当知道,公司请求该股东履行出资义务、受让人对此承担连带责任的,人民法院应予支持;公司债权人依照本规定第十三条第二款向该股东提起诉讼,同时请求前述受让人对此承担连带责任的,人民法院应予支持。
受让人根据前款规定承担责任后,向该未履行或者未全面履行出资义务的股东追偿的,人民法院应予支持。但是,当事人另有约定的除外。

(二)认缴出资期限未届满,转让股权

1、未届出资期限即转让股权的行为法律并未禁止,但应以合法、善意为前提。

案例(2020)最高法民申2285号

聂某作为甲公司设立时的股东,认缴出资1000万元,实缴出资200万元。按甲公司《章程》规定,聂某认缴部分的剩余800万元应于2014年12月9日前缴纳。2013年1月21日,聂某将其持有的甲公司全部股权转让给符某,并办理了工商变更登记。债权人主张聂某为甲公司的发起人,身份有别于其他股东,应当以认缴额对公司承担责任。然而,债权人起诉请求并未明确主张聂某发起人的出资违约责任。且甲公司成立后,聂某为公司占比10%的股东,原判决认定聂某在出资义务尚未到期的情况下转让股权,不属于出资期限届满而不履行出资义务的情形,不构成司法解释规定的“未履行或者未全面履行出资义务即转让股权”的情形,并无不当。债权人主张聂某承担甲公司对其债务的补充赔偿责任,依据不足。
 
案例(2021)豫0327民初2673号

肖某向乔某转让股权存在不合理之处。首先,从股权转让时间看,肖某向乔某转让股权时,债权人已经向法院起诉要求甲公司偿还债务,肖某作为甲公司的股东及经营者,对甲公司的资产、负债情况以及偿债能力应属明知,其在诉讼期间转让股权,不应认定为善意。其次,从股权转让过程来看,肖某的认缴出资额为600万元,其转让给乔某是无常转让,该非符合市场规律的正常交易。第三,从股权受让人情况来看,乔某已经年满66周岁,现有证据不能证明乔某有实缴出资的财务能力。综合前述因素,法院认为肖某将股权转让给乔某的行为侵害了公司债权人的利益。现债权人申请追加肖某为被执行人,应予支持,但应在未出资的360万元范围内承担责任。

【风险及防范措施】

如果股东恶意将未届期出资股权转让给明显缺乏认缴能力的受让人,其仍有可能需要承担相应的出资义务。对于“恶意”的界定,一般认为,一是股权转让前公司不能清偿到期债务。二是转让前公司已催缴出资。三是举证责任采用过错推定。对于前两种股东转让股权具有恶意可能性的,为了平衡彼此的证明能力,可以采用过错推定的原则,由转让股东证明其股权转让的善意,法院也要根据股权转让协议的股价、是否实际履行、受让人的认缴能力等因素进行综合判断。若转让股东无法证明股权转让善意,则承担连带责任。

实践中,存在许多企业出现生产经营困难,资不抵债的状况时,公司股东会选择将股权以零元价款转让,而受让人系年纪较大且不具有偿债能力的行为人,但实际上,在债权人依法追责时,该行为经不起推敲,仍需完成出资义务。故建议股东在注册公司时,合理确定注册资本,不要虚高,合理评估出资时限,不要恶意变更延长出资时限或者恶意转让股权逃避出资,一旦股东出资符合“加速到期”情形的,依然需要完成出资。

法律依据

《最高人民法院关于适用《中华人民共和国公司法》若干问题的规定(三)(2020修正)》第十三条第二款公司债权人请求未履行或者未全面履行出资义务的股东在未出资本息范围内对公司债务不能清偿的部分承担补充赔偿责任的,人民法院应予支持;未履行或者未全面履行出资义务的股东已经承担上述责任,其他债权人提出相同请求的,人民法院不予支持。

《最高人民法院关于民事执行中变更、追加当事人若干问题的规定(2020修正)》第十九条, 作为被执行人的公司,财产不足以清偿生效法律文书确定的债务,其股东未依法履行出资义务即转让股权,申请执行人申请变更、追加该原股东或依公司法规定对该出资承担连带责任的发起人为被执行人,在未依法出资的范围内承担责任的,人民法院应予支持。

《全国法院民商事审判工作会议纪要》(法〔2019〕254号)6. 股东出资应否加速到期】在注册资本认缴制下,股东依法享有期限利益。债权人以公司不能清偿到期债务为由,请求未届出资期限的股东在未出资范围内对公司不能清偿的债务承担补充赔偿责任的,人民法院不予支持。但是,下列情形除外:
(1)公司作为被执行人的案件,人民法院穷尽执行措施无财产可供执行,已具备破产原因,但不申请破产的;
(2)在公司债务产生后,公司股东(大)会决议或以其他方式延长股东出资期限的。

2、未届出资期限即转让股权,股东转让股权后的出资义务由受让方承担,不能追加股东为被执行人,被执行公司加速到期责任不能及于股东。

案例(2020)川民申1213号   
追加被执行人应严格按照法律、司法解释的规定进行。根据《最高人民法院关于民事执行中变更、追加当事人若干问题的规定》第十九条的规定,未依法履行出资义务转让股权的原股东,可以被追加为被执行人;根据《最高人民法院关于适用<中华人民共和国公司法>若干问题的规定(三)》第十八条第一款的规定,未履行或者未全面履行出资义务转让股权的原股东,应当在未出资本息范围内对公司债务不能清偿的部分承担补充赔偿责任;但同时,《中华人民共和国公司法》明确规定,股东享有出资的期限利益,股东认缴的出资额可以分期缴纳。因此,“未依法履行出资义务”“未履行或者未全面履行出资义务”应当理解为出资期限届满时未缴纳或未足额缴纳出资,股东在出资期限届满前转让股权的,不属于上述规定的应当追加为被执行人、或应当承担补充赔偿责任的情形

张某转让股权时,其认缴出资的期限尚未届满,张某未缴纳增加的认缴出资额并未违反法律和公司章程的规定;其转让股权后,对公司的所有权利、义务均已概括转移至新股东亚某。虽然,根据查明的事实,甲公司已具备破产原因,债权人和甲公司又不申请破产,股东出资应当加速到期;但加速到期的责任应当仅限于现股东,已经转让股权的张某,不再对甲公司未清偿的债务承担责任。

【风险及防范措施】

1、债权人层面,在商业交易中,要加强对相对方公司认缴资本、认缴期限等审查,必要时可以要求股东提供担保,以确保交易安全。

2、受让股东层面,在股权转让过程中,应当及时核查转让方是否已完成实缴出资义务,同步核查公司的财务账簿和银行流水记录等,确保股东出资实缴到位。如果发现出让股东存在出资未实缴到位的情况,需要核查实缴期限是否已届满:若已届满,则可要求出让股东实缴到位后再转让;若未届满,则需要与转让方协商确定该部分出资义务由谁完成,并可以明确约定在股权转让合同中。

3、出让股东层面,可在公司《章程》中明确约定出让股东转让股权后,由受让股东继续履行出资义务,出让股东对于未届出资期限而未缴纳的出资不再负有出资义务,对于公司债务不能清偿的部分不承担补充赔偿责任。此外,可与受让股东以在股权转让合同中明确约定未届出资期限的出资义务由受让股东承担,且受让股东对公司债务不能清偿的部分不承担补充赔偿责任,并就该类事宜通过股东会决议确认并完成相应的工商备案登记手续。

【法律依据】

最高人民法院关于民事执行中变更、追加当事人若干问题的规定(2020修正)第十九条 作为被执行人的公司,财产不足以清偿生效法律文书确定的债务,其股东未依法履行出资义务即转让股权,申请执行人申请变更、追加该原股东或依公司法规定对该出资承担连带责任的发起人为被执行人,在未依法出资的范围内承担责任的,人民法院应予支持。

最高人民法院关于适用《中华人民共和国公司法》若干问题的规定(三)(2020修正)第十八条第一款 有限责任公司的股东未履行或者未全面履行出资义务即转让股权,受让人对此知道或者应当知道,公司请求该股东履行出资义务、受让人对此承担连带责任的,人民法院应予支持;公司债权人依照本规定第十三条第二款向该股东提起诉讼,同时请求前述受让人对此承担连带责任的,人民法院应予支持。

【结语】

认缴制下,股东可以自行设定认缴期限,在认缴出资期限届满前,股东享有期限利益。股东有权在认缴出资期限届满前不缴纳出资,也有权在认缴出资期限届满前选择一次性或分多次缴纳出资。股东在认缴出资期限届满前不出资或不完全出资,不属于未履行或未全面履行出资义务,该类股权不属于瑕疵出资股权,股东有权依法转让该类股权。

发起人设立公司时,应结合自己的经济能力、公司规模等因素谨慎确定注册资本金额,诚信履行出资义务,如股东存在逃避出资、逃避债务的主观恶意,以股权转让之名行“金蝉脱壳”之实,仍需承担责任。作为受让方,受让股权时则要注意做好目标公司债务及原股东出资到位情况的尽职调查,审慎决定是否受让相关股权。


查看更多>
收藏
发文时间:2023-10-12
作者:王玲玲
来源:万商天勤律师事务所

解读如何用好“研发费加计扣除”政策?


《国家税务总局 财政部关于优化预缴申报享受研发费用加计扣除政策有关事项的公告》国家税务总局 财政部公告2023年第11号明确,2023年起,企业7月份预缴申报第2季度(按季预缴)或6月份(按月预缴)企业所得税时,能准确归集核算研发费用的,可以结合自身生产经营实际情况,自主选择就当年上半年研发费用享受加计扣除政策。


本公告在原有10月份预缴申报和年度汇算清缴两个享受时点的基础上,新增一个享受时点,将企业享受优惠的时点再提前三个月,使企业进一步提前享受到政策红利,缓解资金压力。


从行业范围来说,除国家限制性行业外,所有的工业制造业和绝大部分的技术服务型企业都可以享受研发费加计扣除政策,对于有着自主知识产权的企业可以享受更高比例的加计扣除。


但实务中由于企业财务人员不能及时准确归集核算研发费用,只能在次年所得税汇算清缴时再重新归集核算,导致无法很好的享受以上优惠政策;另外,部分财务人员不敢或者不愿做研发费加计扣除的申报,主要原因在于财务人员对风险和边界缺乏专业判断,缺乏相关业务经验,在申报时无从下手,索性延续之前的工作习惯,另外大部分财务人员不懂技术,业财融合方面也几乎没有涉及,导致无法对某个项目是否属于研发活动做出基本判断。


基于以上情况,本文我们来浅谈一下,作为企业财务人员,应该如何做好基础工作,用好“研发费加计扣除”政策呢?


1、确定项目


(1)首先要判断经营活动的性质是否属于“三新”:新技术、新产品、新工艺;


(2)判断项目是否重复:比如某新产品实际拥有软件著作权,此著作权之前已经单独立项,那么新产品就不需要再重复立项;


(3)以知识产权为项目数:一般来说项目数按照知识产权来确定;


(4)明确项目起止日期:项目确定后,要在立项报告中明确项目的起止日期,以便过程中对项目的追踪与费用归集、核算。


2、确定人员和设备


(1)划分人员:根据参与研发项目的实际人员,划分出某项目研发人员及工资金额;


(2)划分研发设备:根据公司固定资产清单,相关研发技术人员要明确用于研发活动的设备,并与其他设备做明显区分;其他非研发产品暂时借用此设备的,要做好设备使用工时等记录,以便后期区分;


3、收集证据链


(1)项目期内的研发人员工资表、研发设备折旧清单、公共人员(设备)工时分配明细表;


(2)研发人员劳动合同、研发人员简历、设备使用证明文件、项目计划、项目进度证明文件,公司内部相关访谈等;


(3)包括但不限于以下资料:公司年度研发经费使用计划、公司年度研发项目汇总表、项目可行性研究报告、各项目立项报告(含项目立项依据、项目产品技术特点、开发周期、项目研发经费预计、项目经济效益估算等)。


4、会计科目设置及研发辅助帐


(1)按照要求在账套设置研发支出-费用化支出、研发支出-资本化支出、管理费用-研发费、无形资产等相关会计科目;


(2)根据国税局发布的2015/2021版研发辅助帐样式设置适合企业的辅助账样式,也可结合自身实际情况,参照税务局样式自行设计研发辅助账样式。


【后记】


国家进一步出台关于优化预缴申报享受研发费用加计扣除的政策,充分说明对于企业科技创新的支持,作为财务人员一定要不断更新自己的知识体系,学习最新行业政策,使企业能够及时且安全地享受政策红利。


查看更多>
收藏
发文时间:2023-10-11
作者:苗雨
来源:中道财税

解读房开企业土地价款抵减、进项税抵扣、预缴税金抵减发生顺序


近期遇到很多财务人员在问一个问题,就是房地产企业什么时候可以抵减土地价款,顺带也就延伸出了一系列的时间顺序问题,即土地价款抵减、进项税抵扣、预缴税金抵减的触发条件。


我们知道房地产行业的特殊性,开发周期长,资金占用量大,且过程中成本归集和销售回款都是逐渐完成的,因此一般性项目,以住宅开发为典型基本均采用预售制。


因此,和其他生产企业相比,房开企业的整个经营周期中有特殊的预售期,也因为这个期间的存在,因此形成这个行业较为特殊的涉税处理模式。

图片

1、土地价款抵减


土地价款是抵减增值税的销售额,因此形成增值税销售额是前提,那么项目什么时候形成销售额就是关键。因为预售模式的存在,房开企业实际是在产品(房屋)尚未建成前,像客户宣传项目的远景以及未来的规划等,并使客户预先缴纳购房款项。在客户交付预付房款时,因为尚未形成产品,也未实际转移产品的控制权,因此并不正式触发增值税纳税义务。


注意,这一点不能简单的套用财税2016年36号文中增值税纳税义务触发时点的表述,即:款项收讫。预收房款不触发增值税正式纳税义务,但是却需要按预售房款预缴增值税,此时不开具增值税销售不动产正式发票,开具602的不征税发票。


既然预售期不正式触发增值税纳税义务,只是根据预售房款(不含增值税)金额计算缴纳预缴税款,因此也就不能按交房比例计算可抵减土地价款。


图片

这里需要提示的是房开企业预缴增值税时,第一列第二行“销售额”需要填写预售房款价税合计数,表单会自动计算出不含税价用于计算最终的预缴增值税税额。


详细查看填表说明,要求也是一致的。

图片


2、进项税抵扣


根据以上分析,我们已经知道预售期增值税是按预缴而不是正式缴纳,那么自然也就不会正式形成销项税额。对于一般纳税人来说,只有存在销项税额时才能与进项税互抵,因此可以明确预售期会形成大量的留抵进项,但是却不能抵用。


那么等到企业项目建成交付后,正式开具增值税发票缴纳增值税时,是先抵减土地价款,还是先抵扣进项呢?


让我们回顾原理,土地价款抵减的是增值税销售额,而销售额是计算销项税额的基础,因此土地价款抵减的触发天然优先与进项税额抵扣。


图片


3、预缴税金抵减


预缴增值税税款的抵减发生在土地价款抵减、进项税额抵扣之后,即企业计算“本期未缴税款”时可以抵减本期可以抵减的已缴纳的预缴增值税税款。如果结合《增值税及附加税费申报表》,全表一共分为四个部分,第一部分是销售额的计算,第二部分是税款计算,第三部分是税款缴纳额的计算,第四部分是附加税费的计算。预缴税款抵减填在第28行“分次预缴税款”行次。


小结:

综上我们可以得出以下时间排序。


图片


注:销项税额在计算时已经考虑土地价款抵减。


因此,最终发生顺序为土地价款抵减、进项税抵扣、预缴税金抵减。


查看更多>
收藏
发文时间:2023-10-10
作者:汤茹亦
来源:中道财税

解读家企风险隔离【三】|李佳琦翻车,如花西子解约,网友退货索赔会怎样?


9月11日,带货顶流大主播李佳琦在直播间带货花西子时出言不慎,引起了网友不满,掀起轩然大波,“怼言”冲上了热搜。舆论发生后,拥有千万粉丝的花西子抖音直播间成交额一度暴跌9成。


虽然李佳琦迅速道歉乃至痛哭,但舆论走势却并不买单,仍通失数百万粉丝。花西子也未能幸免,在一波波“口诛笔伐”中躺枪。网友戏称花西子为货币单位,1花西子=79元。网络公开李佳琦年收入18亿,全网刷屏要求对李佳琦查税。


吃瓜群众瞎操心,笔者也不嫌事多。心想,假如网友要求退货退款,李佳琦会不会一朝回到解放前?一觉醒来成为“亿万负翁”?


李佳琦的商业帝国


企查查App显示,李佳琦关联企业共有16家,均为存续状态,涉及电子商务、文化传媒、管理咨询、网络科技等领域。其中,6家工作室均由李佳琦个人独资,10家公司由李佳琦持股有多有少。


6家工作室均属于个人独资企业,李佳琦出资合计500万,其中4家各出资100万,另外2家各出资50万。10家公司均由李佳琦与其母亲或他人共同出资,李佳琦合计出资2611万。也就是说,李佳琦对16家企业合计出资总额为3111万元。


据网曝,李佳琦“带大”的花西子,年营收超过40亿。假设网友愤怒抛弃花西子,要求退货退款40亿,如果李佳琦直播间的运营是李佳琦名下的16家企业在负责,网友提出连带赔偿时,李佳琦个人能逃脱得了吗?


假设,从税收筹划的角度出发,李佳琦直播间以李佳琦名下16家企业收取带货佣金,不以李佳琦个人名义收取带货佣金。


即便如此,李佳琦个人很可能也无处可逃,原因是李佳琦名下有6家工作室均是个人独资企业,法律规定个人独资企业的投资人需对个人独资企业债务承担连带责任。因此,6家工作室若与花西子连带承担40亿元的退货退款责任,则李佳琦无处可逃。


图片


仔细一想,李佳琦的智囊团不会这么傻,他们一定会将毫无风险的现金流业务放在6家工作室,同时将略有风险的养蜂收蜜业务放在10家有限公司。原因很简单,即便10家有限公司对外担责负债,李佳琦的最大风险,也只是以2611万出资为限承担有限责任,风险绝不会蔓延到李佳琦的个人家产。


为什么?


这就是公司法人人格独立,即公司以独立法人财产对外承担责任。我国公司法规定,股东以出资为限,对所开办公司的债务承担有限责任。也就是说,即便李佳琦的10家有限公司与花西子对外连带承担40亿元退货退款责任,哪怕这10家公司无力赔偿导致破产,李佳琦的家产也毫发无损。


萨洛蒙萨洛蒙


为什么李佳琦家产可能毫发无损?


那就必须先介绍一下公司法人人格独立制度。公司法人人格独立,最早起源于英国,是通过萨洛蒙诉萨洛蒙案奠定的重要法律制度。


萨洛蒙是一个多年从事皮靴商务的商人,1892年,他组建了一家萨洛蒙有限公司,股东有7名,他本人、妻子及五个孩子。公司发行20007股股份,萨洛蒙认购20001股,其余6股由其妻子和五个孩子每人认购1股,以符合英国公司法规定发起人至少为7人的要求。


公司成立后的第一次董事会批准萨洛蒙将他的靴店卖给公司,售价38782英镑,其中20000英镑作为他认购公司的股金,计20000股;10000英镑作为公司欠萨洛蒙的债务,并有公司资产作担保;余下8782英镑,以现金形式付给萨洛蒙。公司在之后经营中对外又借了部分债务,未设置抵押。


次年,萨洛蒙公司因经营困难无力清偿债务被依法清算。经清算,公司债务为17773英镑,公司资产为10000英镑,萨洛蒙要求公司先清偿其本人有担保的债权10000英镑。若公司清偿了萨洛蒙的有担保的债权,这样其他债权人将一无所获。无担保债权人声称,萨洛蒙和其公司实际上是同一人,因为公司不可能欠他10000英镑的债。于是他们向法院提起诉讼。


公司清算人代表那些没有担保的债权人,主张公司的鞋店实际上是萨洛蒙自己的事业,公司组织不过是萨洛蒙预计事业不顺利,为逃避债务而设,因此请求萨洛蒙清偿公司债务,否认萨洛蒙对公司之担保债的求偿。


当此案诉诸法院时,初审法院认为:萨洛蒙公司只不过是萨洛蒙的化身、代理人,公司的钱就是萨洛蒙的钱,萨洛蒙没有理由还钱给自己,从而判决萨洛蒙应清偿无担保债权人的债务。上诉法院则根据《1862年公司法》基本维持了原判,指出公司不过是一个虚拟身份,萨洛蒙应该清偿因公司而产生的债务。


但是,上议院推翻了初审法院和上诉法院的判决。英国上议院一致认为,萨洛蒙组建公司的目的和动机是正常的、合法的,设立公司的手续也符合公司法的要求,因为法律仅要求有七个成员并且每人至少持有一股作为公司成立的条件,而对于这些股东是否独立、是否参与管理则没有做出明文规定。萨洛蒙公司是合法有效成立的,公司一经合法成立,在法律上就是一个独立的法人组织,它有权行使公司的权力,包括对外借债。英国上议院最终认为,虽然萨洛蒙是公司股份的绝大部分持有者,但萨洛蒙作为公司有担保的债权人,有权优先于普通债权人得到清偿。


公司法人人格制度


可以说,这个判例在公司和它的投资人(即股东或实控人)之间隔起了一层“公司面纱”,确立了公司法人人格独立的法律制度。在中国也有同样的制度。


图片


这个制度有以下三个重要特征:

1. 依照法律规定设立有限公司,该公司依法取得独立人格。

2. 即使公司的控制权仅操纵于一位或少数股东手中,其余股东对公司仅具有象征性利益,亦不影响公司的独立的法人地位。

3. 由于公司的财产独立,股东仅以其出资额负有限责任。


从法律角度讲,萨洛蒙公司一经正式注册,就成为一个区别于萨洛蒙的法律上的法人,拥有自己独立的权利和义务,以其独立的财产承担全部责任,股东不对债权人承担无限责任,而仅以其出资额为限承担有限责任。


再次回到文章的发问。我们现在知道,李佳琦向10家有限公司合计出资2611万元,如果该10家公司无力与花西子共同退货退款40亿元,李佳琦也只是以2611万出资为限承担有限责任,风险绝不会蔓延到李佳琦的个人家产。


萨洛蒙诉萨洛蒙案的判决极大的保证了股东资产的安定性和止损性,但也正是基于这个原因,该判决也经常被视为一个后患无穷的不幸判决,它为个别股东或少数股东牟取法外利益提供了机会,对公司的债权人有失公平,该规则的不公平性就开始显现出来的。


为避免股东滥用公司法人地位和有限责任损害债权人,后来就有了“揭开或刺破公司面纱制度”,该制度可以否定公司与公司成员分别独立之人格,从而令股东或公司成员直接负责清偿公司债务。


后记


创业者设立什么样的企业,不仅关乎到创业者是否与自己的企业同生死共命运,还关乎到创业者在失败之后能否轻装上阵东山再起,更关乎到税收筹划、控制权、挂牌上市等核心问题。


如果读者考虑未来创业,都需要避免企业负债危及家产的风险。


如果你对这一话题感兴趣,敬请关注家企风险隔离专题系列文章:
家企风险隔离 | (一)夫妻店、父子店负债威胁家产,有哪些风险隔离措施?
家企风险隔离【二】|老板:公司是我家?风险太大!来看三招!


查看更多>
收藏
发文时间:2023-10-08
作者:卫永鹏
来源:建筑财税圈

解读总分公司如何选择独立核算或非独立核算?


不少老板在创业初期经常遇到这个问题:目前自己有一家公司,后期想发展壮大、发展的各店面整体由总公司管理,听闻设立成总分公司刚好适用此业务模式,干脆直接成立若干个分公司,于是老板起草了发展的广阔蓝图、对于经营管理也是游刃有余,但在注册时工作人员或财务提出:您选择“独立核算”还是“非独立核算”?老板蒙了,这中间有什么区别?问财务,财务也一脸懵,实务中发现众多会计都一知半解。


今天就为大家进行解析:


一、会计层面


“独立核算”、“非独立核算”两个名词中都含有“核算”一词,那么大家一看就明白,只有会计范围才涉及核算,如果分公司的业务可以对外自行开展业务、有自己的规章制度、配备一定的财务人员并单独核算,应选择“独立核算”;如果设立的分公司仅仅为一个办事处、相当于分开的一个部门,无法独立入账,所有业务需要到总公司报帐,则选择“非独立核算”。


二、税务层面


主要从以下两大税种分析:


1.增值税

一般来讲,分公司不论是否独立核算,均应由分公司自行申报并缴纳增值税,实务中很多财务混淆概念,一部分分公司的收入未直接由分公司申报,而由总公司汇总缴纳,这种认识是错误的,近期很多区域税务局均要求企业进行自查、纠正;


当然,部分分公司增值税可以由总公司汇总缴纳,具体文件号见财税2012年9号、财税2016年36号文规定,属于固定业户的试点纳税人,总分支机构不在同一县(市),但在同一省(自治区、直辖市、计划单列市)范围内的,经省(自治区、直辖市、计划单列市)财政厅(局)和国家税务局批准,可以由总机构汇总向总机构所在地的主管税务机关申报缴纳增值税,当然审批条件也是比较严苛的。


2.企业所得税

分公司设立的其中之一目的为总分机构的所得税可以进行互相调节,政策规定分机构的企业所得税汇总到总公司进行缴纳,具体参照国家税务总局公告2012年57号规定,实务中很多企业也是未将总分公司的所得税进行汇总申报,存在一定的税务风险。


综上所述,企业可根据业务自行选择“独立核算”、“非独立核算”,主要看业务形态及是否可以独立记账,但两者在税务层面没有区别。


查看更多>
收藏
发文时间:2023-10-09
作者:行思玉
来源:中道财税

解读村委会开租赁发票是否可以享受增值税优惠政策?


在我们之前的财税文章《【原创】租赁集体土地财税处理注意事项!》中,已经分析了村委会不属于国家行政机关,对外租赁集体土地需要去税务机关代开发票。那也有客户咨询,村集体在代开租赁土地发票的时候,是否可以享受月10万元免税的政策呢?本文将分析不同的税收优惠,分析村集体是否可以享受该税收优惠。


第一、其他个人出租不动分摊后的月租金未超过10万元免税


1、税收政策原文---《国家税务总局公告2023年第1号》

图片


2、政策分析

增值税中的“其他个人”,是专指自然人,不包括其他机构和组织。村委会作为非企业单位,不可以适用该税收优惠政策。


国家税务总局实施减税降费工作领导小组办公室公布的《2019年减税降费政策答复汇编政策》中,答复如下:


图片


图片


第二、小规模纳税人月销售额未超过10万元免税


1、税收政策原文---《财政部 税务总局公告2023年第19号》

图片


2、政策分析

增值税小规模纳税人可以享受月销售额10万元免税,小规模纳税人符合条件,纳税申报的时候自动带出免税。


村委会作为非企业单位,增值税的税收身份首先是单位,不是个人。2017年,村委会被赋予了统一社会信用代码。但是村委会无法自行开具发票自行申报增值税,在税务机关代开发票的时候无法直接带出月销售额10万元免税。村委会在被认定为不经常发生应税行为的单位,为按次纳税的增值税纳税人。目前小规模纳税人可行享受月销售额10万元免税,是针对按期纳税的小规模纳税人的税收优惠,一期(一个月)的累计销售额不超过10万元可以免税。


较为争议的是,村委会是否属于不经常发生应税行为的单位。大多数的税务机关和纳税人是认可村委会为不经常发生应税行为的单位。即,村委会在税务机关代开土地租赁收入的时候,无论金额多少,适用税目为“不动产经营租赁服务”、征收率为5%(财税【2016】47号 以经营租赁方式将土地出租给他人使用,按照不动产经营租赁服务缴纳增值税)。但是在12366上各地纳税人反馈的问题来看,存在村委会收取土地使用权年租金超过500万元,当地税务机关要求升转为一般纳税人按照9%缴纳增值税。


个人认可村委会为不经常发生应税行为的单位,这是由于村委会成立的目的及法律地位决定的,村民委员作为村民自我管理、自我教育、自我服务的基层群众性自治组织。实际中发生比较多的业务也就是租赁集体土地,若经常发生经营业务,也应当成立村集体企业,村集体企业作为纳税人,正常开具发票缴纳各项税负。


综上,目前的两个10万元免增值税的优惠政策,目前村集体都不能享受。而企业在于村集体交涉过程中,代开环节中产生的税负通常都是由企业来承担。实务中是否有变通方法呢?有以下思路可供参考:


第一、不与村委会签订协议,与镇政府签订租赁协议,镇政府提供《财政往来结算收据》;


第二、与主管税务机关沟通,村委会是否可以办理临时税务登记。办理临时税务登记后,享受月销售额不超过10万元免增值税的优惠;或者可以代开增值税专用发票。


查看更多>
收藏
发文时间:2023-10-08
作者:石羽茜
来源:中道财税

解读不容小觑的企业减资行为!


在企业日常经营过程中,可能会出现亏损或股东个人等原因,涉及到股东减资行为,关于企业减资从法律层面来看,首先必须要通过股东会决议,其次需要通知企业相关的债权人,否则退股股东有可能承担连带赔偿责任。对于一个企业来说,会涉及法人股东或自然人股东,减资行为对于这两类股东所得税的影响,在本文为大家一一分析。


一、法人股东减资的企业所得税处理


政策依据

图片


该政策该如何理解呢?


    
其实也就是对于法人股东来说减资额可以分为三部分处理:a.投资收回b.股息所得c.投资资产转让所得。具体分析详见案例:


Eg:甲公司和乙公司分别出资300万元、700万元注册成立了实收资本1000万元的丙公司,在经营过程中,由于甲公司缘故决定从丙公司依法撤资,取得现金400万元,撤资时丙公司的未分配利润100万元、盈余公积30万元,资本公积150万元。


图片


二、自然人股东减资的个人所得税处理


政策依据:

图片


应纳税所得额=个人取得的股权转让收入、违约金、补偿金、赔偿金及以其他名目收回款项合计数-原实际出资额(投入额)及相关税费。


对于自然人股东是否需要缴纳个税也需要分情况:


a.减资收回金额大于初始投资成本金额,超出部分是需要按“财产转让所得”缴纳个税。


b.减资收回金额小于初始投资成本金额,无需缴纳个人所得税,但必须符合公平交易原则,且有正当理由的,否则可能会被税务机关核定调整。


查看更多>
收藏
发文时间:2023-10-07
作者:李星凡
来源:建筑财税圈

解读“税官”难判巨额『融资顾问费』的真与假


融资顾问费的是非功过,在某知名集团企业的巨额“取费”风波中引起一波热议,银行从业人员对于这一笔服务费的解释就是“手续费”,而有一些外资银行有关工作人员则认为是这样操作可能是为满足一些客户利率下浮的要求,额外收取的费用。站在企业的立场上来看,账面突兀出现千万级别的“融资顾问费”,财务人员会比较担心如何向税务部门做好稳妥无隐患的解释工作,今日小编来给各位出出招来尽力争取企业的利益。


一、融资顾问服务真有其事?


融资顾问服务主要活跃于资本市场,为客户通过私人配售普通股、可转换优先股或其他类型的证券进行融资提供专业建议,资金“掮客”的概念或许更为人所熟知。


对于这一类服务的合规合法性,相关部门也在逐步予以明确定位,但站在税务的角度,对于这一类服务的定性仍存在于模糊边界。


(一)银保监会为“金融中介”发声!


中国银保监会办公厅发布《关于2021年进一步推动小微企业金融服务高质量发展的通知》,当中明确指出:针对企业融资诉求,联动科技主管部门、科技融资担保机构、科技金融服务中介机构,全方位、多元化满足企业的融资需求。


(二)人力资源部门将“金融顾问”正式收编!


《中华人民共和国职业分类大典(2021年版)》发布更新的新职业当中,新增“金融顾问”类别信息,相当于正式给贷款类居间服务明确身份,统一纳入监管范围。


(三)《民法典》为“融资顾问”正名!


2021年1月1日,正式实施的《中华人民共和国民法典》第九百六十三条明确规定:

图片

借鉴上述规定描述,当事人需要融资时,向融资顾问进行咨询的,融资顾问收取服务费用是符合民法典界定的居间活动,可能视为双方签订居间合同。


二、融资顾问服务从何而来?


对于办理抵押贷款的房地产开发企业,银行可能会收取所谓的“融资顾问费”,原因是抵押贷款上浮利率没有界限,目前各家银行住房抵押贷款利率一般上浮10%~50%。


实务中,除支付利息外,可能还需支付给资金方所谓的“融资顾问服务费”或者是“咨询服务费”,并且是一笔不小的数目。这一类费用从本质上来看,属于一类变相的利息费用,但取费名义是以提供咨询服务所支付的报酬,因此,房地产企业无法取得利息发票入账。


三、融资顾问费常见收费方式


融资顾问费的收费通常有两种:一次性支付和分期支付。


(1)一次性支付——融资顾问在项目融资成功后一次性收取全部费用


这种支付方式对于企业来说较为简便,能够快速结清融资顾问的费用;但对于融资顾问来说,一次性付款的风险较高,因为如果项目最终未能融资成功,他们将无法收取任何费用。


(2)分期支付——融资顾问会根据项目进展的不同,将费用分为融资前期、融资中期和融资后期等不同阶段进行支付


这种支付方式能够减轻企业的负担,同时也减少了融资顾问的风险;但对于企业来说,需要额外的管理和监督成本,以确保及时支付融资顾问的费用。


四、税务检查会怎么认定?


(1)“有凭有据”的顾问或咨询费用


融资方聘请专业人员或团队,对企业融资融资过程中遇到的财务、法务或税务等不同专业问题,提供辅导及咨询、策划服务,通常金额不宜过大。


提供上述服务需要有全套的证据链来支撑业务真实性,包括但不限于业务合同、资金往来流水、发票、服务成果报告等一系列资料,税务部门以此认可该项服务的入账合规性以及相应的税务处理。


(2)“无凭无据”的顾问或咨询费用


房地产开发企业通过抵押贷款取得资金,通常需要一次性或分期向出资方或者指定第三方支付一定费用,相当于从贷款总额拆解出一定大额比例资金作为咨询顾问费用,这样会导致实际可用的贷款资金减少。


与利息不同的是,这一类费用支付一般是在放款后立即实现,但其实质仍为利息。若是税务部门严查,即使企业所得税口径予以认可,但在土地增值税清算时通常会将这一部分从开发成本中剔除。


【小编有话说】对于巨额融资顾问费的合规处理,至今税务口径对其存在争议。小编个人建议财务人员基于谨慎性原则,严格审核相关证据资料入账,清晰辨别发票应税服务,据实合规入账。


查看更多>
收藏
发文时间:2023-09-21
作者:林森
来源:建筑财税圈

解读小型微利企业平均总资产判定及影响


最近小型微利企业又迎来了好消息,就是原适用至2024年底的税率减免政策延长到了2027年底,对大多数初创的小企业来说,可以看到未来至少5年内,国家依旧是会大力对小企业提供利好和扶持的。延期政策参看:《财政部 税务总局关于进一步支持小微企业和个体工商户发展有关税费政策的公告》(财政部 税务总局公告2023年第12号) 


为了适用“对小型微利企业减按25%计算应纳税所得额,按20%的税率缴纳企业所得税政策”,我们首先需要判断企业是否属于小型微利企业,而判断的条件大家也很熟悉了,总结企业就是对从业人数、应纳税所得额、资产总额有数量上限的限制,且企业不能时国家禁止、限制的行业。

对于三个数量上限的条件,属于硬指标,就是企业一旦超过上限要求,就会自动判定不属于小型微利企业。那么以总资产为例,近期有很多财务人员咨询,如果企业在一年中,按季度预缴企业所得税,但是在某一个季度总资产的金额超过了5000万,是否还能享受小型微利企业的政策?

例如一家企业其他条件都符合,但是就是总资产在三季度末超过了5000万元,第一、二、四季度都没有超过,又是否会影响其小型微利企业的判定?

要解答这一问题,我们需要先理解企业所得税对于小型微利企业总资产金额的判定是采用什么方法。根据财政部 税务总局公告2023年第12号第五款我们可以知道,从业人数和总资产在计算时都是按年度平均值判定的。

在同一季度内,按季度平均值,即季初值+季末值)÷2;
同一年度内,按年度平均值,即全年各季度平均值之和÷4;

以上述问题为例,企业第三季度时,如果总资产只是稍微超过了5000万的上限,但是3个季度的合计÷3后均值低于5000万,依旧是可以判定低于5000万的上限规定。

对于总资产额这一指标,财务人员应当时刻关注资产负债表中资产情况,资产规模上升的同时,也需要对资产质量进行把关。

资产

负债

所有者权益


例如有这样一家企业,因为大量举借外债在账面形成了大额的往来挂账,因此使得总资产规模上升,那么就应该定期对外债进行清理和归还,保持企业资产、负债良性发展。

又如有的企业账面积攒了大量的未分配利润,因为有限责任公司对利润分配并没有强制的分配时间要求,因此导致企业总资产规模较大,此种情况还是建议企业及时对未分配利润进行处理。

以上就是本次关于小型微利企业总资产相关的内容,欢迎大家后台留言分享自己遇到的同类问题。


查看更多>
收藏
发文时间:2023-09-12
作者:汤茹亦
来源:建筑财税圈

解读甲方代施工方支付的水电费的涉税处理


水电费的支付一直以来是建筑企业比较热门、争议性较大且无法规避的问题,今天笔者主要针对于建筑企业水电费的具体涉税处理跟大家共同学习探讨一下:


一、代付部分是否适用于分割单形式?


根据国家税务总局2018年第28号规定我们可以分析得出以下结论:


1、企业与其他企业或者个人在境内“共同接受”“应纳增值税劳务”发生的支出:文件重点突出“共同+应税劳务”,由此可知,使用分割单的前提是必须共同接受且须为劳务,不包含货物、不动产等。

2、分割单主要适用于租赁产生的水、电、燃气、冷气、暖气、通讯线路、有线电视、网络等费用。

基于对政策文件的规定及分析,甲方代施工方支付的水电费不能使用开具分割单的方式给乙方,因为水电费本质上属于销售货物,而不是“应税劳务”,同时甲乙双方并不是发生资产租赁的情形,如施工单位使用建设单位的水电费用,不能使用费用分割单(或费用分摊表)作为税前扣除的凭证,应由建设单位给施工单位开具水电费的发票作为税前扣除的依据,这也解决了施工单位进项税额抵扣问题。


二、如何进行账务处理?


关于建筑企业水电费部分在实务中一般有以下两种处理方式:

1、水电甲供:由供电公司和自来水公司将发票开给甲方,甲方直接计入成本,结算时水电从总价款中扣除。这部分水电费在施工过程中建设方不代扣代缴,也不要求建筑企业直接向供电、供水单位支付,建筑企业也不将该水电费计入合同成本。结算时建设方直接扣除相应的结算额,这样在建筑企业的收入和成本中均不包含水电费,相当于水电费甲供。如果结算额不能直接扣除水电费,那么建筑企业也必须承担水电费,则建筑企业应该在总包合同中明确如果建设方代扣代缴水电费必须向建筑企业开具转售水电费发票,属于以下第二种转售的情况。

2、转售水电处理由供电公司和自来水公司将发票开给甲方,甲方再开发票给施工企业,结算时从工程款扣除代缴电费按销售收入处理。

账务处理如下:
甲方支付水电费:
借:其他业务成本
应交税费——应交增值税(项税额)
贷:银行存款

甲方开票给施工方:
借:其他应收款
贷:其他业务收入
应交税费——应交增值税(销项税额)

将来结算时从工程款中扣除时:
借:应付账款
贷:其他应收款


查看更多>
收藏
发文时间:2023-09-11
作者:郭晨阳
来源:建筑财税圈
1... 3637383940414243444546 201